沈阳中医师承班报考条件!
中医师承是中医零基础者及无全日制中医医学学历人员学习、走上中医合法执业道路的途径。如果你对中医有着浓厚的兴趣,并想成为一名合法的中医师,那么中医师承可能是你的不二选择。
中医师承报考条件
①热爱祖国,热爱社会主义,热爱中医药事业,具有良好的政治思想品德、教育背景、业务素质,志愿推动中医药事业发展及进步,作出贡献;
②18岁以上具有高中以上文化程度或者具有同等学力(需有有效证书或证明);
③无犯罪记录(需无犯罪记录证明或个人声明)。
中医师承报名:点击进入中医师承报名咨询服务>>>
《中医师承班》旨在弘扬祖国传统中医药文化,传承全国名老中医学术思想及临床经验,为中医药的繁荣发展培养优秀接班人。从根本上帮助广大师承学员系统学习中医,顺利考取《传统医学师承出师证》,继而报考《中医执业(助理)医师资格证书》。
招生对象:
● 自学中医多年但无中医医学学历不能参加中医医师资格考试人员;
● 有中医药一技之长,无中医学历资格参加中医医师资格考试人员;
● 祖传中医药技术行医多年,但无中医学历资格参加中医医师资格考试人员;
● 医院护士、药房店员、中医理疗康复从业者等从业人员;
● 西学中从业西医人员(含临床、口腔、公卫);
● 中医零基础希望长远想从事中医药事业的兴趣爱好者;
● 未考上理想大学的高中毕业生或医卫类中专、大专及本科在校学生;
● 全方位系统进修中医希望成为基层名中医的广大基层医生。
中医师承学习内容
严格按照国家卫生部52号令及卫计委15号令有关规定,规范发展中医师承教育,采取“理论及临床知识系统学习+跟师临床实习实践学习”相结合的创新型人才培养模式,为祖国培养系统掌握中医药基本理论和基本技能,具有中医临证思维能力和较强中医药服务能力的实用型专门人才!
学习方式:
理论学习结合临床跟师学习。
理论学习课程:
①基础课程:《中医基础理论》、《中医诊断学》、《中药学》、《方剂学》
②临床课程:《中医内科学》、《中医外科学》、《中医妇科学》、《中医儿科学》、《针灸学》。
③经典课程:《⻩帝内经》、《伤寒论》、《⾦匮要略》、《温病条辨》。
实操技能学习课程:
①基本操作:中医四诊、拔罐等临床技能操作;
②常⽤针灸⽳位的定位与临床应⽤;常见急症的针灸技术应⽤能⼒;针灸异常情况处理能力。
③临床答辩:中医基础知识;临床辨证能⼒。
临床跟师学习:
①中医四诊及基础操作,常见中药、方剂临床运用;
②内、外、妇、儿科常见病症,针灸基础操作及临床技术;
③师承导师擅长方向及技术,传承师承导师学术思想及专长绝技。
专项辅导学习:
①基础理论集训;
②临床专项能力培训;
③特色技术培训;
④出师考核培训。
师承学员的发展规划
规划一:按卫生部52号令考取中医医师资格。

规划二:按卫计委15号令考取中医医师资格。

规划三:西医获得中医药处方权。
西医临床从业人员参加中医师承,获得《传统医学师承出师证书》者,既可以开具中成药处方,也可以开具中药饮片处方。
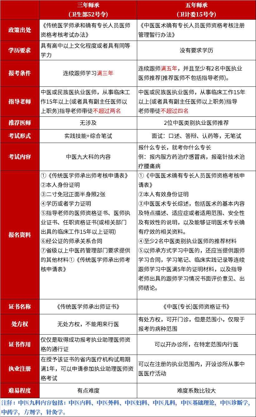
根据政策发布的时间不同,目前有2种方式。一是2007年的老政策(原卫生部52号令),因为要求跟师满三年,通常被简称为“三年师承”。二是2017年的新政策(原卫计委15号令),因为要求跟师满5年,通常被简称为“五年师承”。两者各有优势,可根据自身体条件选择。

中医师承严格按照国家卫生部52号令及卫计委15号令有关规定,规范发展中医师承教育,采取“理论及临床知识系统学习+跟师临床实习实践学习”相结合的创新型人才培养模式,为祖国培养系统掌握中医药基本理论和基本技能,具有中医临证思维能力和较强中医药服务能力的实用型专门人才!
上一篇 : 关于印发辽宁省传统医学师承学习管理办法(试行)的通知
下一篇:没有了